icon 当前位置:长者版 > 政策解读 返回首页

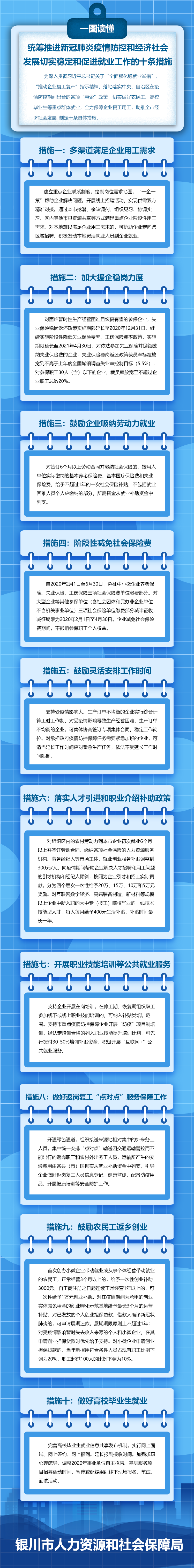
一图读懂《统筹推进新冠肺炎疫情防控和经济社会发展切实稳定和促进就业工作的十条措施》

来源:  银川市人力资源和社会保障局
发布日期:  2020-03-10


扫一扫在手机上查看当前页面